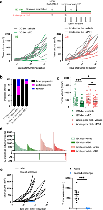
Nghiên cứu cho thấy các ligand AhR từ chế độ ăn đóng vai trò thiết yếu đối với hiệu quả của liệu pháp miễn dịch chống PD1 trong các mô hình trước lâm sàng. Thiếu các ligand AhR từ chế độ ăn làm suy giảm khả năng tái sinh của tế bào T CD8 và sự xâm nhập của tế bào NK sau điều trị chống PD1, nhưng không ảnh hưởng đáng kể đến hồ sơ tế bào miễn dịch xâm nhập khối u ở trạng thái nền. Ảnh hưởng của các ligand AhR từ chế độ ăn đối với hiệu quả của điều trị chống PD1 chủ yếu nằm ở việc kích hoạt AhR trong tế bào T, vì AhR cần thiết trong tế bào T, nhưng không bắt buộc trong tế bào NK, để đạt hiệu quả tối ưu của liệu pháp chống PD1. Về cơ chế, AhR thúc đẩy sự tái sinh của tế bào T CD8 ‘mệt mỏi thế hệ sơ khai’ và điều chỉnh phản ứng chức năng của tế bào T CD8 hiệu quả đối với điều trị chống PD1.
Những kết quả này làm sáng tỏ vai trò của các chất dinh dưỡng trong chế độ ăn đối với đáp ứng miễn dịch chống khối u và có những tác động quan trọng đối với thiết kế các can thiệp chế độ ăn nhằm cải thiện hiệu quả của liệu pháp ức chế điểm kiểm soát.
Nguồn:www.nature.com




